ENGLISH
中文版
醫保指南(nán)
一、門(mén)診慢(màn)特病報銷政策
二、異地報銷政策及辦理流程
三、什麽是醫保電子憑證
三、如(rú)何激活醫保電子憑證
四、醫保電子憑證的優勢
五、手機(jī)查詢統籌結算單步驟
一、門(mén)診慢(màn)特病報銷政策
參保職工(gōng)
| 門(mén)診慢(màn)病 待遇 | 甲類(16種) | 符合規定的門(mén)診慢(màn)病醫療費用,報銷比例爲85%。 |
| 乙類(62種) | 起付标準300元,300元以上至病種限額内符合規定的門(mén)診慢(màn)病醫療費用報銷比例爲80%。參保職工(gōng)可(kě)同時認定兩種乙類慢(màn)性病,并按最先認定的雙病種管理,一個醫療年(nián)度内隻計(jì)算一個起付标準。 |
參保居民(mín)
| 門(mén)診慢(màn)病待遇 | 起付标準 | 按病種限額管理,二檔繳費甲類無限額 | ||
| 甲類(16種) | 300元 | 一檔繳費 | 40% | |
| 二檔繳費 | 60% | |||
| 乙類(52種) | 300元 | 一檔繳費 | 35% | |
| 二檔繳費 | 50% | |||
| 備注 | 參保居民(mín)同時患甲、乙類門(mén)診慢(màn)病的,在一個醫療年(nián)度内發生(shēng)的門(mén)診醫療費用每人(rén)隻支付一個起付線标準300元。 | |||
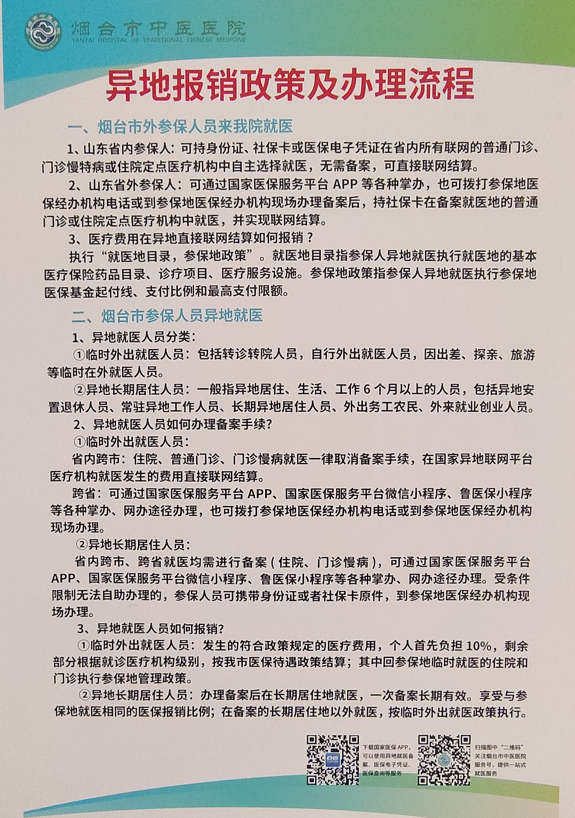
二、異地報銷政策及辦理流程
(一)煙台市外參保人(rén)員(yuán)來(lái)我院就(jiù)醫
1、山(shān)東省内參保人(rén):可(kě)持身(shēn)份證、社保卡或醫保電子憑證在省内所有聯網的普通門(mén)診、門(mén)診慢(màn)特病或住院定點醫療機(jī)構中自(zì)主選擇就(jiù)醫,無需備案,可(kě)直接聯網結算。
2、山(shān)東省外參保人(rén):可(kě)通過國(guó)家醫保服務平台 APP等各種掌辦,也可(kě)撥打參保地醫保經辦機(jī)構電話(huà)或到參保地醫保經辦機(jī)構現場辦理備案後,持社保卡在備案就(jiù)醫地的普通門(mén)診或住院定點醫療機(jī)構中就(jiù)醫,并實現聯網結算。
3、醫療費用在異地直接聯網結算如(rú)何報銷?
執行“就(jiù)醫地目錄,參保地政策”。就(jiù)醫地目錄指參保人(rén)異地就(jiù)醫執行就(jiù)醫地的基本醫療保險藥品目錄、診療項目、醫療服務設施。參保地政策指參保人(rén)異地就(jiù)醫執行參保地醫保基金起付線、支付比例和最高支付限額。
(二)煙台市參保人(rén)員(yuán)異地就(jiù)醫
1、異地就(jiù)醫人(rén)員(yuán)分(fēn)類:
①臨時外出就(jiù)醫人(rén)員(yuán):包括轉診轉院人(rén)員(yuán),自(zì)行外出就(jiù)醫人(rén)員(yuán),因出差、探親、旅遊等臨時在外就(jiù)醫人(rén)員(yuán)。
②異地長期居住人(rén)員(yuán):一般指異地居住、生(shēng)活、工(gōng)作(zuò)6個月以上的人(rén)員(yuán),包括異地安置退休人(rén)員(yuán)、常駐異地工(gōng)作(zuò)人(rén)員(yuán)、長期異地居住人(rén)員(yuán)、外出務工(gōng)農民(mín)、外來(lái)就(jiù)業創業人(rén)員(yuán)。
2、異地就(jiù)醫人(rén)員(yuán)如(rú)何辦理備案手續?
①臨時外出就(jiù)醫人(rén)員(yuán):
省内跨市:住院、普通門(mén)診、門(mén)診慢(màn)病就(jiù)醫一律取消備案手續,在國(guó)家異地聯網平台醫療機(jī)構就(jiù)醫發生(shēng)的費用直接聯網結算。
跨省:可(kě)通過國(guó)家醫保服務平台APP、國(guó)家醫保服務平台微信小程序、魯醫保小程序等各種掌辦、網辦途徑辦理,也可(kě)撥打參保地醫保經辦機(jī)構電話(huà)或到參保地醫保經辦機(jī)構現場辦理。
②異地長期居住人(rén)員(yuán):
省内跨市、跨省就(jiù)醫均需進行備案(住院、門(mén)診慢(màn)病),可(kě)通過國(guó)家醫保服務平台APP、國(guó)家醫保服務平台微信小程序、魯醫保小程序等各種掌辦、網辦途徑辦理。受條件(jiàn)限制無法自(zì)助辦理的,參保人(rén)員(yuán)可(kě)攜帶身(shēn)份證或者社保卡原件(jiàn),到參保地醫保經辦機(jī)構現場辦理。
3、異地就(jiù)醫人(rén)員(yuán)如(rú)何報銷?
①臨時外出就(jiù)醫人(rén)員(yuán):發生(shēng)的符合政策規定的醫療費用,個人(rén)首先負擔10%,剩餘部分(fēn)根據就(jiù)診醫療機(jī)構級别,按我市醫保待遇政策結算;其中回參保地臨時就(jiù)醫的住院和門(mén)診執行參保地管理政策。
②異地長期居住人(rén)員(yuán):辦理備案後在長期居住地就(jiù)醫,一次備案長期有效。享受與參保地就(jiù)醫相(xiàng)同的醫保報銷比例;在備案的長期居住地以外就(jiù)醫,按臨時外出就(jiù)醫政策執行。
三、什麽是醫保電子憑證
(一)什麽是醫保電子憑證?
1.醫保電子憑證由國(guó)家醫療保障信息平台統一簽發,是醫療保障信息平台中參保人(rén)的唯一标識,是全國(guó)醫保線上業務的唯一身(shēn)份憑證。
2.醫保電子憑證是參保人(rén)的醫保電子身(shēn)份憑證,可(kě)實現無卡就(jiù)醫購(gòu)藥。
(二)醫保電子憑證有哪些用途?
1.醫保電子憑證爲參保人(rén)提供醫保賬戶查詢、醫保消費明細查詢等在線醫療保障服務,還(hái)可(kě)實現住院登記、醫保個賬支付、醫保賬戶查詢、醫保就(jiù)診和購(gòu)藥支付等功能。
2.激活醫保電子憑證,開通“個賬共濟”,職工(gōng)參保人(rén)可(kě)通過綁定自(zì)己的近親屬來(lái)實現個人(rén)賬戶餘額供家庭成員(yuán)共用。
(三)醫保電子憑證的應用場景有哪些?
1.在定點零售藥店(diàn)、定點醫院的自(zì)助終端機(jī)或收費窗(chuāng)口,參保人(rén)可(kě)憑借醫保電子憑證二維碼,無須帶身(shēn)份證、實體(tǐ)醫保卡,即可(kě)完成建檔、挂号、繳費、取藥等就(jiù)醫環節,減少窗(chuāng)口排隊、反複跑腿。
2.醫保電子憑證可(kě)以支持全省異地醫保個賬通刷。
四、如(rú)何激活醫保電子憑證?
1.關注“煙台市醫療保障局”微信公衆号激活申領
在“醫保服務”菜單點擊“醫保電子憑證”申領。進入“醫保電子憑證”小程序後,點擊“去(qù)激活”,輸入微信支付密碼後,進入激活頁面,填寫個人(rén)信息,點擊“授權激活”,進行人(rén)臉識别驗證,人(rén)臉識别完成後,即成功申領“醫保電子憑證”。
2.掃描下圖微信或支付寶二維碼激活申領
3.下載國(guó)家醫保APP激活申領
掃描下方二維碼,下載國(guó)家醫保APP

【溫馨提示】參保職工(gōng)可(kě)通過下載國(guó)家醫保服務平台APP,綁定親情賬戶的方式,爲沒有智能手機(jī)的參保居民(mín)(老人(rén)和孩子)代爲激活。具體(tǐ)操作(zuò)如(rú)下:
(1)掃描二維碼,進入國(guó)家醫保服務平台APP首頁,登錄個人(rén)醫保電子憑證。首次進入登錄頁面,有【賬号登錄】和【電子憑證登錄】兩種方式。
※如(rú)果已經通過微信小程序激活了醫保電子憑證的小夥伴,此處可(kě)以選擇【電子憑證登錄】。
(2)完成登錄并激活醫保電子憑證後,點擊底部菜單【我的】進入個人(rén)中心頁面,在【我的家庭成員(yuán)】版塊點擊圖标“+”添加親情賬戶。按照(zhào)頁面要求準确填寫家庭成員(yuán)的姓名、身(shēn)份證号,選擇家庭成員(yuán)與您的關系。确認上述信息準确無誤後,點擊相(xiàng)機(jī)圖标并按照(zhào)示例上傳個人(rén)承諾書(shū)和戶口本正反面照(zhào)片,親情賬戶即綁定成功。
如(rú)果您添加的家庭成員(yuán)小于16周歲,直接點擊【添加賬戶】按鈕即可(kě)完成賬戶關聯。如(rú)果您添加的家庭成員(yuán)大(dà)于16周歲,點擊【添加賬戶】按鈕後,請(qǐng)選擇“人(rén)臉驗證”的方式完成家庭成員(yuán)認證。
(3)添加親情賬戶後,您可(kě)以在個人(rén)中心頁面的【我的家庭成員(yuán)】闆塊看(kàn)到您已添加的家庭成員(yuán)。
五、醫保電子憑證的優勢
一是方便快(kuài)捷。醫保電子憑證不依托實體(tǐ)卡,激活使用操作(zuò)簡單,不存在丢失補辦和收取費用的問(wèn)題。
二是應用場景豐富。醫保電子憑證廣泛應用于醫保查詢、參保登記、報銷支付等各類場景中,一張電子憑證可(kě)以服務于所有的醫保業務場景。
三是全國(guó)通用。醫保電子憑證由國(guó)家醫保信息平台統一生(shēng)成,标準全國(guó)統一,跨區域互認,參保人(rén)員(yuán)可(kě)以依此在全國(guó)辦理有關醫保業務,可(kě)以說(shuō)“一碼通行”。
四是安全可(kě)靠。醫保電子憑證通過實名和實人(rén)認證,采用國(guó)産加密算法,數據加密傳輸,動态二維碼每分(fēn)鍾刷新一次,确保了個人(rén)信息和醫保基金使用安全。
六、手機(jī)查詢統籌結算單步驟
關注【煙台市醫療保障局】公衆号

點擊左下角的【醫保服務】

點擊【辦事(shì)大(dà)廳】

點擊【我要查詢】

點擊【結算單查詢】

點擊【日(rì)曆形狀的圖标】選擇日(rì)期

點擊【查看(kàn)統籌結算單及查看(kàn)費用明細】






